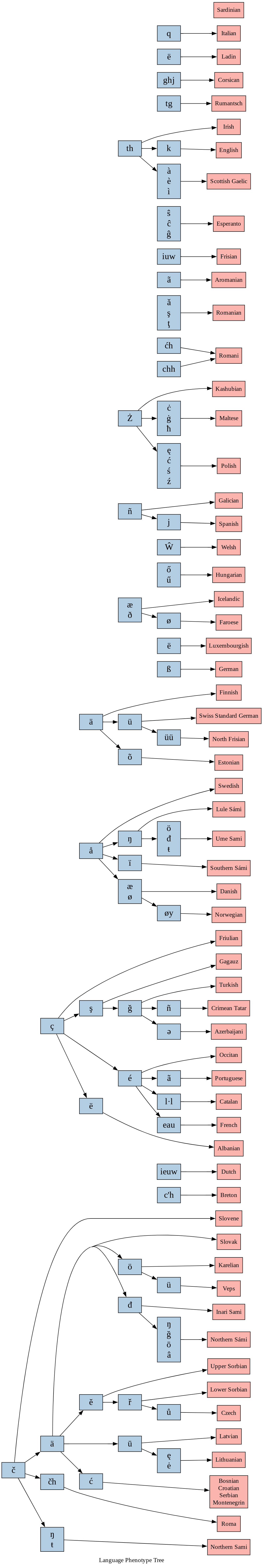
Identifying a Written Language
Here's a cheat sheet that you can use to determine what language you are looking at:

This is only for European languages that use a Latin-based alphabet.
It was adapted from the original diagram What European language am I reading? European language flowchart by mel_afefon which was based on What European language am I reading? A flow chart by @oysteib@masto.ai .
I call this a “phenotype” tree because it represents the visual appearance of the languages, and is distinct from the true tree of how these languages are related. Some languages are close to one another in this phenotype tree because they borrowed alphabets from neighboring or hegemonic languages, despite being from very different language families.
Appendix
For reference, non-English letters in the above diagram:
| Name | Unicode | |
|---|---|---|
| à | A with grave | U+00E0 |
| â | A with circumflex | U+00E2 |
| ã | A with tilde | U+00E3 |
| ä | A with diaeresis | U+00E4 |
| å | A with ring above | U+00E5 |
| ǎ | A with caron | U+01CE |
| æ | Æ | U+00E6 |
| ç | C with cedilla | U+00E7 |
| ć | C with acute | U+0107 |
| ĉ | C with circumflex | U+0109 |
| ċ | C with dot above | U+010B |
| č | C with caron | U+010D |
| ð | Eth | U+00F0 |
| đ | D with stroke | U+0111 |
| è | E with grave | U+00E8 |
| é | E with acute | U+00E9 |
| ë | E with diaeresis | U+00EB |
| ĕ | E with breve | U+0115 |
| ė | E with dot above | U+0117 |
| ę | E with cedilla | U+0229 |
| ə | Schwa | U+0259 |
| ĝ | G with circumflex | U+011D |
| ğ | G with breve | U+011F |
| ğ | G with breve | U+011F |
| ġ | G with dot above | U+0121 |
| ħ | H with stroke | U+0127 |
| ì | I with grave | U+00EC |
| ñ | N with tilde | U+00F1 |
| ŋ | Eng | U+014B |
| ö | O with diaeresis | U+00F6 |
| ø | O with stroke | U+00F8 |
| ō | O with macron | U+014D |
| ő | O with double acute | U+0151 |
| ř | R with caron | U+0159 |
| ś | S with acute | U+015B |
| ŝ | S with circumflex | U+015D |
| ş | S with cedilla | U+015F |
| ß | sharp S | U+00DF |
| ţ | T with cedilla | U+0163 |
| ŧ | T with stroke | U+0167 |
| ü | U with diaeresis | U+00FC |
| ū | U with macron | U+016B |
| ů | U with ring above | U+016F |
| ű | U with double acute | U+0171 |
| Ŵ | W with circumflex | U+0174 |
| ź | Z with acute | U+017A |
| Ż | Z with dot above | U+017B |